2025MBA報考測評申請中......

說明:您只需填寫姓名和電話即可免費預約!也可以通過撥打熱線免費預約
我們的工作人員會在最短時間內給予您活動安排回復。

導讀:今天,社科賽斯MBA網的小編整理了“2021MBA考研:北京交通大學MBA獨家考情分析,非全一志愿可參評獎學金!”,希望能幫助大家了解更多考研知識。

2021年考研在即,想要報考MBA的小伙伴準備的如何?是不是還在為擇校頭疼,沒時間整理各大院校MBA報考數據,沒精力分析哪所院校報錄情況,今天,社科賽斯MBA網的小編整理了“2021MBA考研:北京交通大學MBA獨家考情分析,非全一志愿可參評獎學金!”,希望能幫助大家了解更多考研知識。
 
為滿足MBA考生對2021招生政策咨詢的需求,研線網與各大高校合作舉辦的‘云·校’盛典暨2021全國MBA/MEM/MPA院校大型政策互動發布會將邀請各大高校MBA中心老師講解院校最新政策,北京交通大學專場直播已結束。
 
 
 
 
項目簡介
 
北京交通大學是全國第一批(除試點外)開展MBA教育的17所高校之一、第一批開展EMBA教育的30所高校之一。
 
 
 
北京交通大學MBA教育項目充分發揮學校行業特色大學發展底蘊,立足產業需求,強化交通物流特色,并積極延伸至相關的資本金融、信息技術、建筑地產、旅游健康等領域,為行業發展提供有力支撐。
 
解讀1
 
北京交通大學MBA項目的特色有物流管理、金融管理、財務方向、人力資源、電子商務、房地產經營與管理等等,是一所綜合性的MBA院校。
 
項目基本信息
 
項目基本信息
 
獎助學金:
 
非群日志
2021級非全日制工商管理碩士新生獎學金獎勵標準
 
全日制
全日制碩士研究生獎學金獎勵標準(定向除外)
 
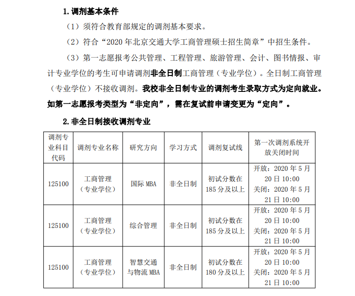
錄取調劑情況分析
 
錄取調劑情況分析
 
根據北京交通大學研究生院2020年碩士研究生擬錄取名單公示,最終全日制擬錄取52人,非全日制擬錄取180人,總錄取名額為232名,比原計劃招生人數少8名。
 
2020年調劑的基本要求:
 
調劑基本要求
 
解讀2
 
單從擬錄取名單來看,北交去年的非全招生人數沒有達到原定計劃。雖然進行了調劑,但是調劑考生的復試線比國家線高出5——10分左右,在此建議各位考生,在選擇院校時合理預估,注意院校一志愿政策!
 
 
歷年復試分數線
 
歷年復試分數線
 
提前面試
 
北京交通大學預面試政策主要針對一志愿報考北京交通大學2021級非全日制MBA項目的考生,面試成績僅當年有效。
 
全日制考生無需參加預面試,參加全國管理類聯考并通過我校MBA復試線后,可參加正常批次復試。
 
申請步驟
申請步驟
 
面試形式:個人面試,面試時間:約為20分鐘。
 
考核內容包括:外語能力測試、專業及綜合能力測試。
 
預面試結果分為“通過”和“未通過”。
 
申請材料
 
申請材料主要包含:
 
基本信息、教育信息、其他教育信息、工作經歷、其他工作經歷、論述題、附加問題等。
 
申請報名材料
 
解讀3
 
從北交申請材料的填寫項目來看,除了基本信息、教育背景、工作經歷等硬性信息,還設置了【論述題】和【附加問題】兩個題目。
 
借【論述題】讓考生展示自己的個性特征、管理能力、對所在行業的認知能力、職業長遠發展規劃等,考察考生是否明晰自己的現在,著眼于自己的未來。
 
【附加問題】更是給足了考生展示自己的空間,并且內容和形式不限,不受既定填寫內容的限制,方便考官全面評估!
 
論述題:
 
對所報考專業(領域)的認識(600字以內)
 
個人專長介紹及自我性格、能力分析(600字以內)
 
若被錄取,對未來學習、工作發展的規劃設想(600字以內)
 
關于論述題的回答思路,之前已經為大家談過了,參考:當我們在談MBA申請材料中的論述題時,我們在談什么?
 
課程設置
 
課程設置
 
面試時間安排
 
面試時間
 
以上就是“2021MBA考研:北京交通大學MBA獨家考情分析,非全一志愿可參評獎學金!”的全部內容希望能幫助大家,想了解更多MBA考研相關資訊,歡迎關注社科賽斯MBA備考網!