2025MBA報考測評申請中......

說明:您只需填寫姓名和電話即可免費預約!也可以通過撥打熱線免費預約
我們的工作人員會在最短時間內給予您活動安排回復。

導讀:

想必不少同學知道高考的時候有加分項,符合條件的考生就能加分,但是你知道考研也有加分政策嗎?

 
22考研人數或將突破468萬,多一分或許能篩掉不少人。今天,就給大家看下關于考研的加分政策,如果有符合政策的同學,在努力的基礎上多加幾分,說不定會成為決定性的因素,一定要關注下。
 

志愿項目服務加分政策

 
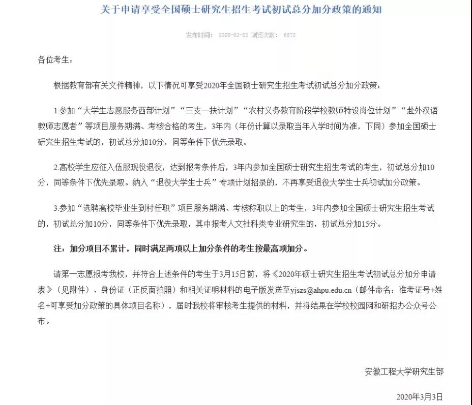
志愿項目服務加分政策包括“大學生志愿服務西部計劃”、“三支一扶計劃”、“農村義務教育階段學校教師特設崗位計劃”、“赴外漢語教師志愿者”、“高等院校應屆畢業生應征入伍服義務兵”、“大學生村官”等。
 
一、大學志愿服務西部計劃
條件:在中西部(河北、山西、內蒙古、吉林、黑龍江、安徽、江西、河南、湖北、湖南、廣西、海南、重慶、四川、貴州、云南、西藏、陜西、甘肅、青海、寧夏、新疆和新疆生產建設兵團等22省區)基層(村鎮)服務1-3年,西部急需的農、林、水、醫、師、金融、法學類專業高校畢業生優先。
 
二、三支一扶計劃
條件:高校畢業生到鄉鎮開展支教、支農、支醫和扶貧工作,時間一般為2到3年。
 
農村義務教育階段學校教師特設崗位計劃
 
條件:簡稱“特崗計劃”,國家公開招聘高校畢業生到中西部教師資源缺乏的縣鄉任教,為期3年。
 
 
三、赴外漢語教師志愿者
相關信息可以到國家漢辦官網查詢,對志愿報考漢碩的同學來說,是很不錯的途徑。
 
四、普通高等學校應屆畢業生應征入伍服義務兵
高校學生應征入伍服義務兵役退役后的考生,3年內參加全國碩士研究生招生考試,初試成績加10分,同等條件下優先錄取。
 
五、大學生村官
選聘高校畢業生到村任職,項目服務期滿、考核稱職以上的考生,3年內參加全國碩士研究生招生考試,初試總分加10分,同等條件下優先錄取,其中報考人文社科類專業研究生的,初試總分加15分。
 
每所學校對加分政策的要求會有所改變,有相關條件的學生應及時到院校研究生官網查看。
 
 

照顧專業

照顧專業指國家根據國民經濟發展急需和研究生教育發展的需要確定部分扶持的重點學科專業。
 
這些學科一般需求量較大,但上線生源較少。照顧專業單獨劃定進入復試的初試成績基本要求(一般比非照顧專業略低)。
 
照顧專業具體包括以下專業:
學術學位:
工學照顧專業:力學[0801]、冶金工程[0806]、動力工程及工程熱物理[0807]、水利工程[0815]、地質資源與地質工程[0818]、礦業工程[0819]、船舶與海洋工程[0824]、航空宇航科學與技術[0825]、兵器科學與技術[0826]、核科學與技術[0827]、農業工程[0828]。
中醫類照顧專業:
中醫學[1005]、中西醫結合[1006]、
體育學[0403]
專業學位:
工程碩士照顧領域:冶金工程[085205]、動力工程[085206]、水利工程[085214]、地質工程[085217]、礦業工程[085218]、船舶與海洋工程[085223]、安全工程[085224]、兵器工程[085225]、核能與核技術工程[085226]、農業工程[085227]、林業工程[085228]、航空工程[085232]、航天工程[085233]。
中醫碩士[1057]
體育碩士[0452]
 
專項計劃
 
 
專項計劃主要包括:強軍計劃、援藏計劃、少數民族骨干計劃和退役大學生士兵專項計劃。
 
一、少數民族高層次骨干人才計劃
 
少數民族骨干計劃是指國家實施的針對少數民族地區的一個人才培養計劃。少數民族高層次骨干人才計劃,簡稱少干計劃。計劃從2006年起用五年時間為西部培養一批少數民族高學歷專業人才,培養學校為211以上重點大學,生源為西部省市區。
 
生源范圍及招生對象:
1.西部12省(區、市)、海南省、新疆生產建設兵團;河北、遼寧、吉林、黑龍江、福建、湖北、湖南(含張家界市享受西部政策的一縣兩區)等7個省的民族自治地方和邊境縣(市)。
 
上述地區漢族考生應在國務院公布的民族自治地方工作3年以上,且報名時仍在民族自治地方工作。
 
2.內地西藏班、內地新疆班、民族院校、高校少數民族預科培養學校的教師、管理人員,招生計劃單列為“其他”類。
 
考試錄?。?/section>
按照“定向招生、定向培養、定向就業”的要求,采取“統一考試、適當降分”等特殊政策措施招收新生。
 
畢業生一律按定向培養和就業協議到定向地區和單位就業,碩士服務期限為5年,博士8年。經費享受中央級高校研究生的撥款政策。
 
二、退役大學生士兵計劃
2016年起,教育部設立"退役大學生士兵專項碩士研究生招生計劃"(以下簡稱"大學生士兵計劃"),專門招收退役大學生士兵攻讀碩士研究生。
 
該計劃主要是惠及退伍大學生士兵,以鼓勵更多大學生參軍入伍,為退役大學生士兵提供更多成長成才通道。
 
大部分院校的專項計劃主要為“少干計劃”與“大學生士兵計劃”,具體要求需要同學到報考院校研究生官網查看。
 
例如北交大去年針對這兩個專項計劃有不同的要求。
 
 
三、強軍計劃
“強軍計劃”招生數量由教育部和總政治部商定,“強軍計劃”不占用統考名額。
 
“強軍計劃”的招生名額一般由解放軍政治部分配到各單位,拿到單位的分配名額即有資格報考。
 
我國擁有“強軍計劃”院校名單:
 
北京大學、清華大學、浙江大學、中國科學技術大學、北京航天航空大學、山東大學、北京理工大學、武漢大學、北京科技大學、華中科技大學、南開大學、武漢理工大學、大連理工大學、中南大學、東北大學、華南理工大學、吉林大學、四川大學、哈爾濱工業大學、重慶大學、哈爾濱工程大學、電子科技大學、上海交通大學、西安交通大學、南京大學、西北工業大學、東南大學、西安電子科技大學、南京航空航天大學、蘭州大學、南京理工大學。
 
四、援藏計劃
援藏計劃:以改善當地在職干部隊伍的學歷結構、專業知識結構,培養西藏急需的高層次人才,進一步加大內地高等學校對西藏教育支持力度。

碩士研究生報名資格:原則上招收獲得國家承認的本科畢業學歷、在藏工作2年(含)以上、年齡在40歲(含)以下的在職干部。
 
考生由西藏自治區黨委組織部會同區內有關部門按報考/錄取3∶1比例推薦。入學考試方式為單獨考試,單獨錄取,單考名額由教育部專項追加。
 
被錄取的考生均為定向培養碩士研究生,入學時簽定定向培養合同,畢業后回西藏工作。
 
 
少數民族照顧政策
 
 
條件:
1.報考地處二區招生單位,且畢業后在國務院公布的民族區域自治地方定向就業的少數民族普通高校應屆本科畢業生考生;
 
2.工作單位和戶籍在國務院公布的民族區域自治地方,且定向就業單位為原單位的少數民族在職人員考生。
 
①A類:報考地處一區招生單位的考生。
一區系北京、天津、河北、山西、遼寧、吉林、黑龍江、上海、江蘇、浙江、安徽、福建、江西、山東、河南、湖北、湖南、廣東、重慶、四川、陜西等21省(市)。
②B類:報考地處二區招生單位的考生。
二區系內蒙古、廣西、海南、貴州、云南、西藏、甘肅、青海、寧夏、新疆等10省(區)。
 
 
破格復試
 
 
政策對初試公共科目成績略低于全國初試成績基本要求,但專業科目成績特別優異或在科研創新方面具有突出表現的考生,可允許其破格參加第一志愿報考單位第一志愿專業復試。
 
條件(院校政策不同,具體了解):
 
(1)百分制的科缺分往往不多于三分,基本全部學校均不超過5分;
(2)相關領域突出表現指的是本科期間有發表論文,授權專利,一般公開專利是不行的,高等級競賽獲獎,也有些學校采用招生所在院系評審的方法;
(3)并不是所有的專業都有破格復試的機會,破格復試應優先考慮基礎學科、艱苦專業以及國家急需但生源相對不足的學科、專業;
(4) 只有第一志愿(即網上報名時填報的學校和專業)的考生才能破格。申請破格復試后,考生不得再參加調劑。
 
 
“隱形的加分”
 
 
從2013年起,全國碩士研究生考試統考科目均實行網上統一評卷,并對閱卷現場全程錄像。這最大程度保證了考試閱卷工作的公平性。關于網上閱卷,其實就是在電腦上看卷子打分,要把試卷掃描成電子版,存儲起來,然后再進行評卷。
 
規則一:評閱速度很快
 
首先,大家要清楚的一點是,閱卷老師的工作量是相當巨大的。因此,每份試卷的閱卷速度可想而知,非???。
 
在如此高效率的閱卷速度下,大家的考卷也要做調整適應。我們答題時要有技巧,盡可能在一開始就博得閱卷老師的好感。
 
首先,卷面要整潔,字跡要工整,層次清楚。如果出現書寫模糊,涂改多處,字跡難以辨認的情況,給老師的第一印象分就不好。其次,概念準確,敘述簡明,讓老師能一看就懂。
 
另外,還要注意要按題做答,不要出現答錯題以及隨意涂改的情況。
 
規則二:“眼緣” 影響成績
 
而很多老師評卷會依靠第一印象,就比如改英語作文,相當部分老師都會重點看開頭,中間看一段,結尾看一下就結束了,所以說第一印象直接影響到整體成績。
 
雖然老師也會力求公正,但是第一印象的影響仍然是很重要的。所以在寫作時,盡可能有一個出彩的開頭與結尾。比如改英語作文,相當一部分老師都會重點看開頭,中間看一段,結尾看一下就結束了,所以說第一印象直接影響到整體成績。
 
規則三:只看答對部分
 
評卷人員是根據正確答案提煉出的關鍵詞來判卷的,所以對照關鍵詞評卷人就只看答對的部分了,而對于答偏、答錯的常常無暇顧及。這是標準化考試閱卷規則很重要的一個特點。
 
所以一定要規避要害,回答重點。答卷時一定要在最開始就將自己確切的答案亮出來,然后可以進行一定的補充和完善,讓閱卷人一眼就能看到要點。
 
我們在復習的時候,也注意按點有邏輯的背誦。
 
規則四、注重用詞、句規范
 
規范用語是標準答案權威性、公正性的具體體現。雖然現在教育強調自由,但大部分考試還是需要以客觀事實來論述,畢竟評分細則有所限制,所以個人主觀意識太強烈、答題過分側重個人感悟的可能不易拿到高分。
 
在現在的復習過程就要養成規范用語、規范表達的習慣,在答題時盡量從客觀角度論述,不要有太濃重的個人色彩或者用大白話。尤其是聯系實際的題目,決不能簡單理解會“隨便說說”,那樣是會吃大虧的。
 
規則五、條理分明思路清晰
 
閱卷量大,任務繁重,老師精力有限,在評卷時最不喜歡的就是含糊不清沒有條理,有時候甚至都沒有精力去細看,所以在語言表述上,務必要刪繁就簡,做到思路清晰,條理分明的答卷會讓老師賞心悅目。
 
提高卷面的“顏值”很重要!同樣,要養成答題分段、加標號如“1、2、3、”這樣的習慣,以便閱卷人員迅速鎖定正確答案和采分點。
 
同樣,平時練習的時候,多動手寫~