2025MBA報考測評申請中......

說明:您只需填寫姓名和電話即可免費預約!也可以通過撥打熱線免費預約
我們的工作人員會在最短時間內給予您活動安排回復。

導讀:北京航空航天大學是全國首批公共管理碩士(Master of Public Administration,簡稱MPA)培養院校之一。北航MPA教育始終堅持以新時代中國

北京航空航天大學是全國首批公共管理碩士(Master of Public Administration,簡稱MPA)培養院校之一。北航MPA教育始終堅持以新時代中國特色社會主義思想為根本遵循,秉承“交叉滲透、涵育創新”育人理念,提出MPA研究生核心能力培養“三個轉化”關鍵導向,(即:政治判斷力轉化為公共價值塑造傳遞能力、理論領悟力轉化為公共管理本土創新能力、政策分析力轉化為公共治理實踐應用能力),凝練“理想高遠、理論扎實、創新唯實、致真為公”四維培養目標,夯實拓展“領導力、分析力、服務力、協調力、應變力”五大通用能力。在二十余年的高質量發展歷程中,北航MPA教育順應新時代國家治理戰略需求和高素質公共管理人才需要,依托一流公共管理學科基礎,發揮文工交叉優勢特色,通過上述“1+3+5”核心能力譜系的培育塑造,形成了獨樹一幟的“大規模、高質量、強影響”MPA人才培養模式。

 
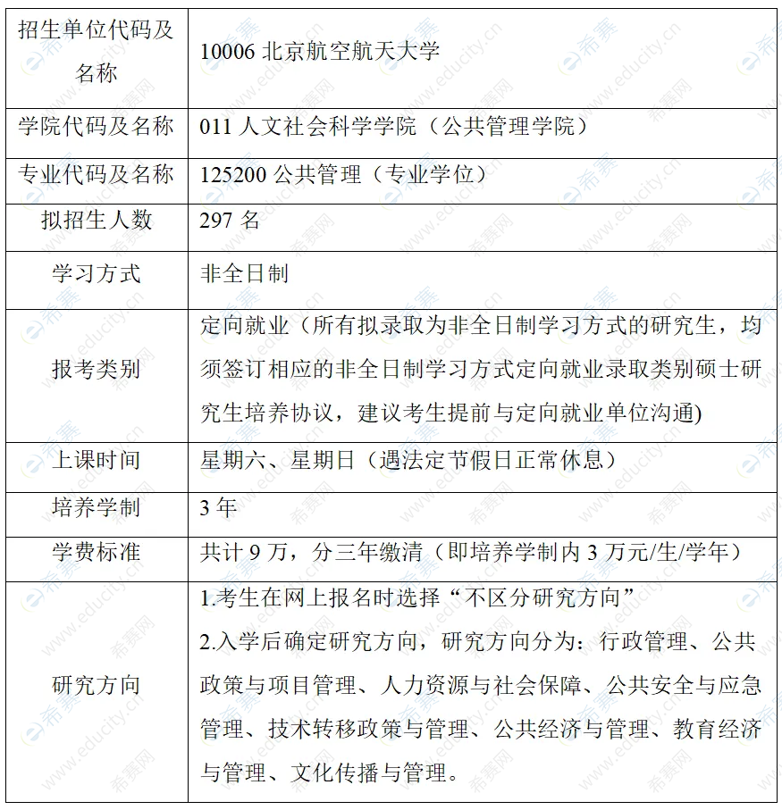
人文社會科學學院(公共管理學院)2026年非全日制公共管理專業碩士研究生(簡稱“北航MPA”)的招生工作堅持公開公平公正、全面衡量、擇優錄取、寧缺毋濫的基本原則。招生專業目錄(網址為https://yzb.buaa.edu.cn/xlss/zymlcx2.htm)上公布的為擬招生人數,最終將根據學校下達的計劃、考生報考和復試等情況在擬錄取階段予以調整,以實際擬錄取人數為準。
 
一、擬招生人數
 
 
二、報考條件與要求
 
報考北航MPA的考生,須為中華人民共和國公民,擁護中國共產黨的領導,遵紀守法,品德良好,身體健康狀況符合國家規定的體檢要求,須符合教育部《2026年全國碩士研究生招生工作管理規定》(教學〔2025〕2號)的規定(可登錄http://yz.chsi.com.cn/查詢),且滿足以下相應的報考條件和要求。
 
(一)報考北航125200公共管理(MPA)專業的考生,須符合下列條件之一:
 
1.國家承認本科學歷的畢業生,大學本科畢業后有3年(含)以上工作經驗。
 
2.獲國家承認的高職(專科)畢業學歷或大學本科結業后,有5年(含)以上工作經驗。
 
3.獲碩士、博士研究生學歷或學位后,有2年(含)以上工作經驗。
 
(二)其他專項計劃的報考要求
 
1.我校“少數民族高層次骨干人才計劃”專項只招收生源地為內蒙古、吉林、湖北、四川或貴州的在職考生,報考類別為“定向就業”類別,考生需有定向就業單位,并簽訂相關定向就業培養協議,否則不予準考擬錄取。有意報考該計劃的考生,請報名前先咨詢是否滿足報考北航的要求,咨詢電話010-82317637。符合北航要求并有意參加該計劃的考生,請登錄少數民族高層次骨干人才計劃管理平臺查看有關事宜。
 
2.報考“退役大學生士兵計劃”專項的考生,應為高校學生應征入伍退出現役,且符合碩士研究生報考條件者。考生網上報名時須選擇填報“退役大學生士兵計劃”,按要求填報本人入伍前的入學信息以及入伍、退役等相關信息,并于10月底前,提交本人《入伍批準書》和《退出現役證》復印件。
 
“高校學生”指全日制普通本專科(含高職)、研究生、第二學士學位的應(往)屆畢業生、在校生和入學新生,以及成人高校招收的普通本專科(含高職)應(往)屆畢業生、在校生和入學新生。
 
審核或復核未通過的,不得按照“退役大學生士兵計劃”專項參加復試,僅可在調劑階段按規定申請調劑到普通計劃。報考普通計劃的考生,若報名時申請退役大學生士兵初試加分并審核通過,調劑階段可按規定申請調劑到“退役大學生士兵計劃”專項;若報名時未申請退役大學生士兵初試加分的,不可參加“退役大學生士兵計劃”專項調劑。
 
3.報名時工作單位和戶籍在國務院公布的民族區域自治地方,且定向就業單位為原單位的少數民族在職人員考生,可按規定享受少數民族照顧政策。考生須在網上報名時按要求填報相關信息,學校將在復試(含調劑)前進行復審,未按規定申報的,不享受照顧政策。申請享受少數民族照顧政策的考生,不再享受初試加分政策。
 
4.服役期間獲得三等戰功、二等功以上獎勵或者二級以上表彰,符合全國碩士研究生招生考試報考條件的退役人員,可申請免初試攻讀碩士研究生。符合免初試資格的考生,于2025年10月16日至10月27日9:00~22:00,登錄“全國推薦免試攻讀研究生(免初試、轉段)信息公開管理服務系統”(網址為https:/yz.chsi.com.cn/tm)報名,逾期不得補報。由于有關部門反饋免初試資格審核結果時間較晚,為避免審核未通過而錯過本年度報考,建議該類考生同時登錄全國碩士研究生招生考試網上報名系統(網址為https://yz.chsi.com.cn/yzwb/),按照下列“三、報考程序”進行報名。
 
5.符合教育部《2026年全國碩士研究生招生工作管理規定》(教學〔2025〕2號)第二十二條、二十三條、二十四條及二十五條規定條件的考生,須在網上報名時按要求填報相關信息,由涉及部門按職責分工進行審核。考生未按規定申報或審核(含復審)未通過的,不享受相應的加分、照顧、免初試政策,或不得參加有關專項計劃初、復試。報考“少數民族高層次骨干人才計劃”和“退役大學生士兵計劃”等專項計劃的考生,不再享受初試加分和少數民族照顧政策。
 
三、報考程序
 
凡是符合北航MPA報考要求的考生,請于2025年10月16日以前,仔細閱讀教育部、所在省市研招辦、所選擇的報考點以及北航招生單位的公告、通知等文件,并于2025年10月27日前按要求完成報考程序。未按要求報名、誤填、錯填或填報虛假信息而導致不能確認、考試、擬錄取等,后果由考生本人承擔。
 
(一)網上報名
 
1.網上報名分為“填寫考生信息”和“填寫報考信息及網上支付”兩大步驟。
 
(1)填寫考生信息
 
2025年9月30日后,考生可登錄中國研究生招生信息網(網址為http://yz.chsi.com.cn/),用已注冊的學信網賬號登錄網報系統,填寫考生信息。
 
(2)填寫報考信息及網上支付
 
登錄北航研究生招生信息網(網址為http://yzb.buaa.edu.cn/),仔細閱讀相關信息,確定本人符合報考條件后,于2025年10月16日至10月27日9:00-22:00登錄中國研究生招生信息網(網址為http://yz.chsi.com.cn/),仔細閱讀報名網站的提示和要求,填寫報考信息,并按照所選擇報考點網報公告要求進行網上支付。報名期間,考生可自行修改或重新填報報名信息,但一位考生只能保留一條報名信息。若取消已報名信息,重新填報報名信息,則須重新進行網上支付。考生須認真核對報考信息,牢記系統生成的報名號。逾期不得再修改報名信息,也不再補報及補網上支付。
 
考生對所填寫的信息需保證其準確性(如果被擬錄取,部分信息將用于以后的學籍管理),考生未按要求報名、誤填、錯填或填報虛假信息而導致不能確認、考試、擬錄取等,后果由考生本人承擔。
 
2.重要提示:
 
(1)報考北航MPA參加全國統一考試,且選擇北航為報考點的考生,必須符合北航報考點招收2026年學歷碩士研究生網報公告(網址為https://yzb.buaa.edu.cn/info/1003/3424.htm)的要求,否則必須根據自身情況選擇其他報考點,其他報考點信息可通過中國研究生招生信息網查詢(網址為https://yz.chsi.com.cn/sswbgg/)。
 
滿足以下要求之一者,可選擇北航報考點:
 
①報考北航MPA參加全國統一考試,戶口在北京的往屆生;
 
②報考北航MPA參加全國統一考試,工作所在地在京,且2025年1月至9月在京連續繳納6個月(含)以上社會保險中的基本養老保險或基本醫療保險(不含補繳)的往屆生。
 
(2)選擇北航報考點且符合北航報考點選擇要求的考生,必須于2025年10月16日至10月27日網上報名期間,按照北京市網報公告要求進行網上支付初試費。未按要求網上支付初試費的報名,北航報考點將不予確認,后果及損失由考生本人承擔。具體網上支付辦法請考生認真閱讀北京市發布的“網報公告”中有關內容。
 
(3)其他報考點有關問題請按照考生所選擇報考點的有關規定執行。
 
(4)除“報考單位”、“報考點”和“考試方式”以外的其他報名信息,考生可在網上報名起止時間內,使用已注冊的用戶名和密碼登錄、修改。網上報名期間,考生亦可重新填報報名信息,但每位考生只能保留一條報名信息。
 
(5)考生填寫信息期間,教育部將對考生學歷(學籍)信息進行網上校驗。考生可在報名前或報名期間,用已注冊的學信網賬號登錄網報系統,校驗本人學歷(學籍)信息。未查詢到學歷(學籍)的考生,必須盡早到中國高等教育學生信息網(網址為http://www.chsi.com.cn/)申請并獲取書面認證報告(鑒于認證反饋時間將近一個月,請考生務必留出充裕的時間,及早開展認證工作);境外或港澳臺學位學歷獲得者,須登錄教育部網站(網址為http://www.moe.gov.cn/)查詢認證,并獲取書面認證報告。
 
因更改姓名或身份證號碼導致學歷(學籍)校驗未通過的考生,須以報名時現用的合法有效身份信息(姓名及證件號碼)進行網上注冊及信息填報,網上確認前除提交相關認證報告外,還須提供具有更改記錄的戶口本(簿)或公安機關開具的相關證明及復印件。
 
(6)考生報名時應準確填寫姓名、身份證號、聯系電話和相對固定的通訊地址等,必要時用于北航與考生取得聯系或處理相關事宜。若因考生本人填寫所造成的問題,責任由考生本人承擔。
 
(7)網報期間,我校將對考生網上報名填寫的信息進行審核,不符合北京航空航天大學招收2026年學歷碩士研究生招生簡章要求,或者需要提交相應材料的考生名單,均在北航研究生招生信息網(網址為https://yzb.buaa.edu.cn/index.htm)公布,屆時請考生及時查看。
 
(8)建議考生在2025年10月23日前完成網上報名,預留出在網報截止前進行修改或重新報名的時間。
 
(9)因報名系統無法下載個人聯系方式,北航無法發送相關短信信息,考生須及時瀏覽“中國研究生招生信息網”、省級教育招生考試機構官網、報考點官網、“北航研究生招生信息網”(網址為https://yzb.buaa.edu.cn/index.htm)和北航人文社會科學學院(公共管理學院)官方網(網址為http://www.hss.buaa.edu.cn/)公布的有關通知,主動了解各項安排、入場要求等事項,積極配合完成相關工作,以免給自己造成損失。北航研究生招生辦公室將通過官方微信公眾號(微信公眾號“buaayzb”),向考生推送學校研究生招生辦公室公布的相關信息,建議考生予以關注。
 
(二)網上確認
 
網上報名結束后,選擇北航報考點(代碼:1106)的考生,須在2025年10月中下旬瀏覽“中國研究生招生信息網”和“北航研究生招生信息網”,查看有關確認事宜;選擇非北航報考點的考生,務必按照所選報考點規定的時間及要求進行確認信息工作。
 
考生本人對網上報名信息要進行認真核對并確認。經考生確認的報名信息在考試(含初試和復試)及擬錄取階段一律不作修改,因考生網報填寫錯誤引起的一切后果由考生自行承擔。
 
注:選擇非北航報考點的考生,務必按照所選報考點規定的時間及要求進行確認信息工作。
 
(三)打印準考證
 
準考考生應當在2025年12月10日左右,憑網報“用戶名”和“密碼”登錄中國研究生招生信息網(網址為http://yz.chsi.com.cn/),下載《準考證》并打印在A4幅面白紙上。《準考證》正反兩面在使用期間不得涂改,北航不寄發紙質準考證。考生憑下載打印的《準考證》及有效居民身份證參加初試。
 
請考生及時登錄北京航空航天大學研究生招生信息網(網址為http://yzb.buaa.edu.cn/),查詢相關信息。北航研究生招生辦公室將通過官方微信(微信公眾號“buaayzb”),向考生推送學校研究生招生辦公室公布的相關信息。
 
四、初試
 
初試方式為筆試。具體考試時間、地點、科目及要求見準考證。
 
 
(二)初試成績約2026年2月下旬公布,考生自行在北航研究生招生信息網(網址為http://yzb.buaa.edu.cn/)上進行查詢并下載打印,北航不寄發紙質成績單。
 
五、復試
 
北航為自主確定復試分數線的學校,滿足北航MPA復試要求的考生須參加復試。北航MPA復試采取差額形式,進入復試的考生人數一般不少于MPA已公布招生計劃的120%
 
(第一志愿滿足學校復試資格基本線考生人數不足的專業除外)。復試時間一般在2026年3月中下旬進行。復試的具體方式和要求請登錄北京航空航天大學人文社會科學學院(公共管理學院)(網址為http://www.hss.buaa.edu.cn/)查詢。
 
以大學本科同等學力(本科結業生及高職(專科))報考的考生,在復試時需要加試兩門公共管理專業大學本科的主干課程(具體內容屆時咨詢北航MPA教育中心)。
 
報考北航125200公共管理(MPA)專業參加考試的考生,思想政治理論考試由學院在復試中進行,并計入總成績。
 
(一)考生在復試時須提交以下材料:
 
1.滿足北航MPA復試要求的考生,須提交復試通知書(北航研究生招生信息網下載,無須蓋章)。
 
2.考生本人有效居民身份證原件及一份身份證件正反面的復印件,復印件紙型為A4紙,身份證件正反面需復印在同一頁面上。
 
3.現實表現材料(附件:報考2026年北京航空航天大學碩士研究生考生現實表現樣表.pdf)。復試時不僅對考生進行思想政治素質和品德考核,還將結合其學習工作單位出具的現實表現材料進行評價,考核評價不合格者,不予擬錄取。
 
4.考生本人簽字的身體健康情況說明(附件:身體健康情況說明模板.pdf)。
 
5.學歷證書(即畢業證書)或學位證書原件及一份復印件
 
6.由檔案所在工作單位人事部門提供的在校歷年學習成績表復印件,并加蓋檔案所在工作單位人事部門公章;若檔案未在工作單位,須由檔案存放管理部門提供檔案內存放的在校歷年學習成績表的復印件,并加蓋檔案存放管理部門公章。
 
7.以同等學力身份報考北航的考生,還須提供符合其報考資格要求的各類材料原件及復印件。
 
8.考生應自覺遵守考場規則及考生所簽署的《誠信復試承諾書》等內容,不得對外透露或傳播復試試題內容等有關情況。對在研究生考試招生中違反考試管理規定和考場紀律,影響考試公平、公正的考生,一律按《中華人民共和國刑法》《中華人民共和國教育法》《最高人民法院最高人民檢察院關于辦理組織考試作弊等刑事案件適用法律若干問題的解釋》及《國家教育考試違規處理辦法》(教育部令第33號)嚴肅處理。